!!! DEVELOPMENT MODE !!!
Ειναι Ευρωπαικος λαος οι Ποντιοι;
Re: Ειναι Ευρωπαικος λαος οι Ποντιοι;
δεν μας ενδιαφέρει βαρετέ τύπε
- taxalata xalasa
- Δημοσιεύσεις: 20638
- Εγγραφή: 27 Αύγ 2021, 20:52
Re: Ειναι Ευρωπαικος λαος οι Ποντιοι;
οπότε ναι, οι Λατζάνονοι είναι Ευρωπαίοι.... οι Έλληνες δεν είναι Ευρωπαίοι, διότι είναι Ιαπετίδες Τιτανιάνιοι του Δευκαλίωνα και της Πυρρας και οχι της Ευρώπης και του Δία.
Κυριολεκτικά, η μόνη Ευρώπη που υπάρχει, είναι στην Τύρο της Φοινίκης και ήρθε λαθρομεταναστίτσα, με στάση στην Τζύπρον και στην Κεφτία (Κρέτα).
Εδώ η γειτονιά μας λέγεται Τιτανία και δεν συμπεριλαμβάνει την μικρή ευρώπη με την τύρο της φοινίκης.
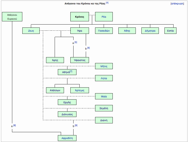
Και επικράτησαν τα παιδια του Τιτάνα Κρόνου, αφού πατροκτρονήσανε πρώτα και θειοξορίσανε τους θειούς τους και τους Fαμήσανε και τις κορές...
για παράδειγμα ο Κόιος κατακρημνίσθηκε στα Τάρταρα και χάρη στη κόρη του την Λητώ που την έκαμε στην Κώ, ο Κόιος έγινε ο παππούς δύο εκ των θεών του Δωδεκαθέου, της Άρτεμης και του Απόλλωνα που είναι παιδιά της ξαδερφοθειάς τους.
οι παππούδες του Έλληνα· ο Επιμηθεας κατακρημνίσθηκε στα Τάρταρα και ο Προμηθεας πέρασε το γνωστό βασανιστήριο.
Ο Τιτάνιος Κρόνιος Δίας έφερε την ευρωπη στην Τιτανία και χάλασε ο δουνιάς...
μας έσβησαν και το όνομα (τιτάνες, τιτανία), μας καπέλωσαν κι άλλο όνομα ξενόφερτης λαθρομεταναστίτσας που φερε ο μορφωνιός με την ΜΚΟ Aero-Espresso Bullsit ή Bullseat και τους μάζεψε ο τιτάνιος Αστέριος ο Κεφτιές και του καπελώσανε κι αυτουνού το όνομα και δηθεν μινωικη κεφτία...

Κυριολεκτικά, η μόνη Ευρώπη που υπάρχει, είναι στην Τύρο της Φοινίκης και ήρθε λαθρομεταναστίτσα, με στάση στην Τζύπρον και στην Κεφτία (Κρέτα).
Εδώ η γειτονιά μας λέγεται Τιτανία και δεν συμπεριλαμβάνει την μικρή ευρώπη με την τύρο της φοινίκης.
Και επικράτησαν τα παιδια του Τιτάνα Κρόνου, αφού πατροκτρονήσανε πρώτα και θειοξορίσανε τους θειούς τους και τους Fαμήσανε και τις κορές...
για παράδειγμα ο Κόιος κατακρημνίσθηκε στα Τάρταρα και χάρη στη κόρη του την Λητώ που την έκαμε στην Κώ, ο Κόιος έγινε ο παππούς δύο εκ των θεών του Δωδεκαθέου, της Άρτεμης και του Απόλλωνα που είναι παιδιά της ξαδερφοθειάς τους.
οι παππούδες του Έλληνα· ο Επιμηθεας κατακρημνίσθηκε στα Τάρταρα και ο Προμηθεας πέρασε το γνωστό βασανιστήριο.
Ο Τιτάνιος Κρόνιος Δίας έφερε την ευρωπη στην Τιτανία και χάλασε ο δουνιάς...

Πολλών δ’ ανθρώπων ίδεν άστεα και νόον έγνων.
- George_V
- Δημοσιεύσεις: 34329
- Εγγραφή: 17 Ιούλ 2018, 23:08
- Phorum.gr user: George_V
- Τοποθεσία: Kαλαμαι
Re: Ειναι Ευρωπαικος λαος οι Ποντιοι;
Kαλημερα
Πάλι 3/10
Πρέπει να βελτιώσεις το τρολαρισμα σου.
Από εδώ έχουν περάσει θρυλικά τρολλς. Δε μπορείς εσύ να σπιλωνεις την κληρονομιά τους με αθλια τρολλαρισματα.
Βελτιωσου και γρήγορα. Αν δεν περάσεις τη βάση στο τρολλαρισμα τρως μπαν μέχρι να στρώσεις.
Ειμαστε η μοναδικη χωρα με Χατζηαβατη στην Κυβερνηση και Καραγκιοζη στην Αντιπολιτευση.
Re: Ειναι Ευρωπαικος λαος οι Ποντιοι;
Αντικειμενικά θα έπρεπε και εσείς να γυρίσετε στην Ταϊλάνδη με τέτοιες φάτσες

Re: Ειναι Ευρωπαικος λαος οι Ποντιοι;
Ναι, τι;
Ένας τοπικός χώρος είναι.
Έχεις δει Κρητικούς να χορεύουν πεντοζάλη;
Όπου δεν κατάφερε να επικρατήσει ο ΕΛΑΣ εξοντωνοντας τις άλλες αντιστασιακες οργανώσεις δεν υπήρξαν και τάγματα ασφαλείας
Μάργκαρετ Θάτσερ:
Ο σοσιαλισμός είναι πολύ καλός μέχρι να τελειώσουν τα λεφτά των αλλων
Re: Ειναι Ευρωπαικος λαος οι Ποντιοι;
Όχι και Έλληνες οι Πόντιοι.
Re: Ειναι Ευρωπαικος λαος οι Ποντιοι;
Ανθρωπομετρικά οι Πόντιοι δεν παρουσιάζουν την παραμικρή ομοιότητα με τους σύγχρονους Ελληνες. Ανήκουν στον Ιρανο-Καυκάσιο ανθρωπολογικό τύπο ταυτιζόμενοι κύρια με τους Λαζούς και δευτερεύοντα με τους Αρμένιους. Είναι μελαχροινοί, μετρίου αναστήματος με γαμψή μύτη, χωρίς αρμονικές αναλογίες
-
Panticapaeum
- Δημοσιεύσεις: 2
- Εγγραφή: 16 Οκτ 2020, 23:57
- Phorum.gr user: Panticapaeum
Re: Ειναι Ευρωπαικος λαος οι Ποντιοι;
Η ειρωνεία της υπόθεσης είναι ότι πολλοί από τους ελλαδίτες που αμφισβητούν την ελληνικότητα των ποντίων, είτε έχουν σλαβικές απλοομάδες (haplogroups) δηλαδή η πατρογονική τους γραμμή προέρχεται από τους σλάβους είτε είναι αρβανίτες και βλάχοι. Για μα μη συμπεριλάβω και τους πληθυσμούς της Ανατολίας/Λεβαντέ που άφησαν το γενετικο τους αποτύπωμά στον ελλαδικό χώρο ήδη από την ελληνιστική εποχή και μετέπειτα στη ρωμαϊκή/βυζαντινή εποχή. Μόνο οι Τσάκωνες και οι Μανιάτες είναι οι εκπρόσωποι του Ελληνισμού της ηπειρωτικής Ελλάδας.
-
- Παραπλήσια Θέματα
- Απαντήσεις
- Προβολές
- Τελευταία δημοσίευση
-
- 12 Απαντήσεις
- 643 Προβολές
-
Τελευταία δημοσίευση από taxalata xalasa
-
- 222 Απαντήσεις
- 6282 Προβολές
-
Τελευταία δημοσίευση από Σέλευκας
-
- 43 Απαντήσεις
- 1664 Προβολές
-
Τελευταία δημοσίευση από Jimmy81
-
- 71 Απαντήσεις
- 2127 Προβολές
-
Τελευταία δημοσίευση από pylothess
